Ein Weg durch die Sephirot – getragen vom Namen Gabriel


Die kabbalistische Struktur des Namens Gabriel im Lebensbaum

 

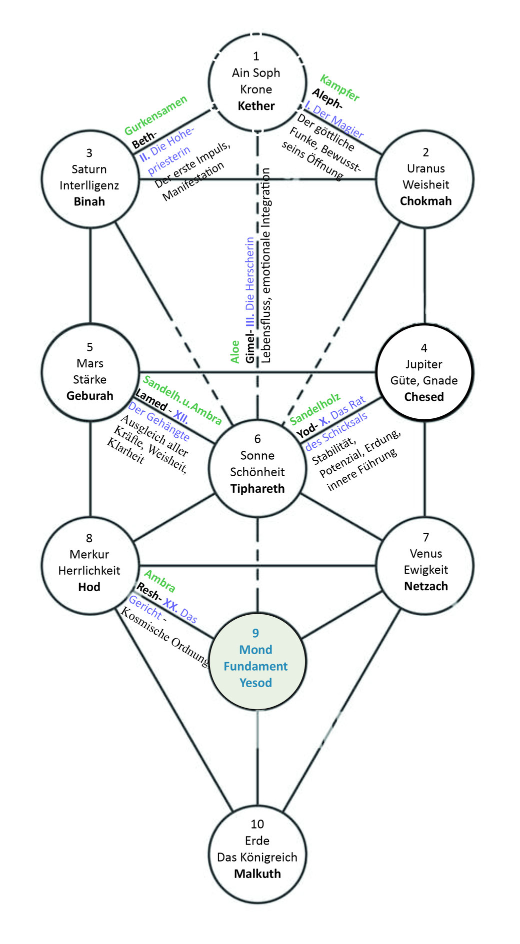
Diese Darstellung zeigt die innere Ordnung des Namens גבריאל im Zusammenhang mit dem kabbalistischen Lebensbaum.

Jeder Buchstabe steht für eine geistige Qualität, die sich im Räucherwerk konkret entfaltet – als Weg, als Erfahrung, als feinstofflicher Impuls.

 

Die Abfolge beginnt mit der Bewegung (Gimel) und führt über schöpferisches Wirken (Bet), geistige Öffnung (Resch),

Verankerung (Jod) und Klärung (Aleph) hin zu einem Zustand des Ausgleichs (Lamed).

 

So entsteht eine Bewegung durch die Ebenen der Wahrnehmung, die im Räuchern nicht abstrakt bleibt,

sondern spürbar wird – begleitet von Duft, Rhythmus und stiller Präsenz.

 

 

Die Buchstaben des Namens גבריאל sind als geistige Impulse im Lebensbaum eingeordnet.

Sie verbinden zentrale Aspekte innerer Entwicklung: Bewegung, schöpferische Ausrichtung, geistige Weite, Verankerung, Klarheit und Ausgleich.

Die Darstellung macht sichtbar, wie die Mischung des Räucherwerks einem inneren Pfad folgt – vom ersten Impuls bis zur integrierten Ordnung.

Dabei sind die Buchstaben nicht nur Zeichen, sondern tragende Kräfte, die sich beim Verräuchern entfalten.

 

 

 Zurück zum Räucherwerk „Erzengel Gabriel – Éliphas Lévi“